

经营一家亚马逊店铺,总少不了前期的投资成本。那么,对于亚马逊新手开店前期投入需要多少钱?亚马逊开店前期准备有那些?在这里我们将为你准备一份详细的亚马逊开店费用价目表。
亚马逊新手开店前期投入多少钱?
对于亚马逊新手开店来说,对于前期投入的费用,不同公司前期投入的费用并不相同,卖家可以根据自己的需求与资金进行规划,但是,对于开店的基础费用,根本上都是差不多,以下,将为你详细分析:
一、开店基础费用
(1)注册帐号费用:0元
注册方式有两种:招商经理通道和自注册通道。
两种方式都是免费的。目前来说,更多人偏向于选择招商经理通道注册。
(2)月租费用和销售佣金
站点:北美、欧洲、日本、澳洲,印度每个站点费用不尽相同。
卖家类别:专业卖家(Professional),开店费用按照“专业销售计划”计算。
“专业销售计划”费用=月租金+销售佣金
亚马逊北美站费用
包含美国、加拿大、墨西哥三个市场;
注册北美帐户,可以在三个市场销售。
(3)国内外公司(以美国为例)前期投入基本费用:开店费用价格表一览
|
开店费用价目表 开店前期准备 亚马逊前期费用 |
||
|
项目 |
中国公司账号 |
美国公司账号 |
|
设施 |
专用电脑、路由、网络、打印机等费用 |
|
|
公司代注册 |
例:深圳公司1500元左右 |
美国公司4500元左右(科罗拉多州为例) |
|
税号代办 |
直接填写W-8免税税号 |
2500元左右 |
|
VISA或MASTER双币信用卡 |
0 |
|
|
收款账户办理费用 |
视不同收款账户而不同 |
|
二、后期运营基础费用
1)头程运输成本
产品从产地运到亚马逊美国仓库的物流成本,国际运输模式分为以下四种(评分):
一般情况下大多数卖家的做法是:在200公斤以内使用快递或者空运;如果超过3立方使用海运。
2)进口关税
欧洲站VAT增值税:一张图解释VAT
VAT增值税有三种税率:
19% 的标准税率(适用于绝大多数商品和服务)
7% 的低税率(燃料和家庭能源,公共卫生用品,节能材料,儿童座椅等)
0% 的税率(适用于极个别情况)
3)亚马逊物流
FBA费用:想做好亚马逊,发FBA是非常有必要的。
注:FBA费用=FBA物流配送费用+月仓储费用
物流配送费用:即使用FBA发货时亚马逊收取的费用。一般是按件收取。每件收多少费用又跟产品的重量、尺寸有关,不同时期也都会有调整。
月仓储费用:亚马逊的产品根据尺寸分可分为标准尺寸和大件;使用FBA仓服务,就需要按每月每立方英尺,按比例交这FBA仓租费用。
4)广告等其他运营成本
PPC/CPC站内推广费用;
商标注册和品牌备案费用;
还有其他成本支出,如产品成本、物流包材费用、人工、仓储支出等,就需要根据实际情况来计算了。
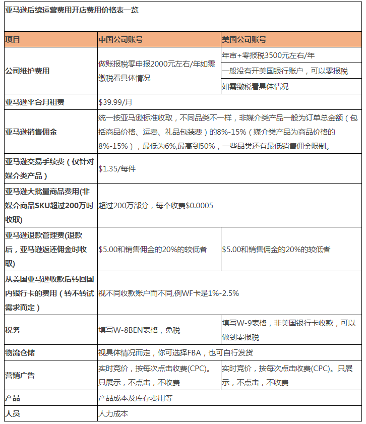
可能上面的信息有点多,最后,我们将后期运营基础费用及公司维护费整理成价格一览表:
综上所述,亚马逊新手开店前期投入多少钱,卖家可以根据自己的资金进行投入,至于前后期,我们大概可以通过以上开店费用价格表一览进行详细的核算,当然,除了以上成本外,还有其他成本支出,如产品成本、仓储支出等,这些费用卖家,只需根据卖家的实际情况最后进行计算汇总就可以了。
目前30万+人2026-04-09
2025-08-21
2024-06-18
2024-03-05

2020-06-24 7350

2020-06-24 6968

2020-06-24 6506